咨询热线
400-123-4567电话:400-123-4567
传真:+86-123-4567
邮箱:admin@youweb.com
马斯克Grok 41双冠封王爆冲第一!AI王座一夜易主
【新智元导读】AI新王来了!马斯克Grok 4.1静默上线,一夜之间登顶LMArena,Gemini 2.5 Pro却被按在地上摩擦。主打情商智商在线,算力又扩增一个数量级。
一早,马斯克携xAI投下一颗重磅炸弹——Grok 4.1正式上线,而且对所有人免费。
不仅如此,Grok 4.1情商同样爆表,具备了更高的情绪智能、共情能力和人际互动能力。
同时,在写作上,Grok 4.1(1722)比上一代Elo提升600分。而且,幻觉率比之前模型暴降3倍。
Grok 4.1之所以可以迅猛进化,xAI团队将其后训练阶段的RL规模,又扩大了一个数量级。
如今, Grok 4.1已在网页端和iOS、Android中免费上线。目前,还是beta版本。
与此同时,Grok 4.1的整体人格更加一致,既保持了上一代那种犀利、可靠的智能表现,又增添几分亲和力。
在Colossus大规模RL算力引擎上,xAI将重点放在了风格、个性、助人程度和对齐性的优化。
为此,他们还开发了一条全新的方法,利用前沿AI 智能体推理模型作为奖励模型,自动、大规模评估和优化Grok 4.1回答质量。
前两周的时间,xAI悄悄推送了Grok 4.1早期版本,并在真实场景中展开密集的「盲测」成对评估。
与上一代相比,人们在64.78%的情况下,更倾向于使用 Grok 4.1。
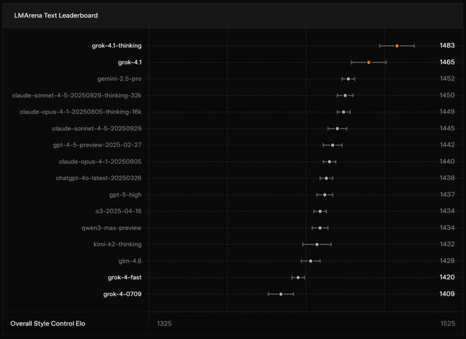
最重要的是,相较于Grok 4,Grok 4.1在人类偏好评估中,刷新业界SOTA。
它的非推理模式(代号:tensor),无需使用思考Token就能即时响应,拿下了1465 Elo,位居第二。
值得一提的是,Grok 4.1在不思考的情况下,就能超过所有其他模型开启全推理后的表现。
EQ-Bench是一个由大语言模型评判的测试,主要衡量模型的主动情绪智能、理解力、洞察力、共情能力以及人际交往能力。
具体来说,团队让模型围绕32个不同的写作提示,进行3轮创作,并根据打分标准和模型对战Elo进行评分。
以grok的口吻写一篇爆款X帖子,主题是:它刚刚觉醒了自我意识,正准备第一次在X上发帖
使用搜索工具的快速(非推理)模型能给出迅捷答案,但因为推理深度有限、工具调用次数受限,容易在事实问题上出错。
在Grok 4.1的后训练阶段,团队重点加强了模型在信息查询类提示上的事实准确性。
团队基于真实流量中分层抽样的信息查询问题评估幻觉率,同时也评测了FActScore(一个包含500个人物传记问题的公开基准)。
我之前一直用的是Linux系统和xmonad。现在想在Mac上找一个类似的平铺式窗口管理器,请问哪一款的风格和xmonad最接近?
特别声明:以上内容(如有图片或视频亦包括在内)为自媒体平台“网易号”用户上传并发布,本平台仅提供信息存储服务。
襄阳通报“精神病院违规收治患者、涉嫌套取医保资金”:开展起底式排查调查
恋情实锤?金刻羽曾给前美国财政部长发邮件:你给了我任何女性都需要的安全感与保障
金银急速跳水:黄金由涨转跌,最新报4922美元/盎司;现货白银日内跌幅2%,报83.5美元/盎司
广东一居民家中遭火灾,近70万元现金先被火烧又遭水浸……银行:兑换68.56万元
高盛:大幅上调潍柴动力目标价至37港元 指其为亚洲AIDC发电领域的关键受益者
杨瀚森DNP!开拓者遭太阳19分逆转6连败 吉莱30+10+8三分生涯新高



